Интеграция МИС с ЕГИСЗ что важно проверить чтобы избежать штрафов
Рассказываем, какие пять ключевых зон нужно проверить при интеграции МИС с ЕГИСЗ, чтобы избежать штрафов, сбоев в документообороте и проблем с законом.
С полным списком доступных курсов профессиональной переподготовки и программ для повышения квалификации медицинских специалистов вы можете ознакомиться на нашем сайте:
«Подробнее»Интеграция медицинской информационной системы (МИС) с Единой государственной информационной системой в сфере здравоохранения (ЕГИСЗ) – это комплексный процесс, от которого зависит юридическая чистота работы медицинской организации, защита персональных данных пациентов и бесперебойный электронный документооборот. Ошибки на этапе интеграции приводят к отказам в передаче данных, штрафам и сбоям в работе клиники.
Соответствие нормативным требованиям
Прежде чем настраивать обмен данными, необходимо убедиться, что сама МИС и процессы ее эксплуатации не противоречат российскому законодательству. Ошибки на этом этапе делают интеграцию бессмысленной контролирующие органы вправе признать передачу данных незаконной.
Ключевые документы для проверки:
| Документ | Что регламентирует | Риск при несоответствии |
| Приказ Минздрава № 911н (24.12.2018) | Требования к МИС для работы с ЕГИСЗ | Отказ во включении системы в периметр |
| Приказ Минздрава № 947н (07.09.2020) | Формирование СЭМД (структурированных электронных меддокументов) | Непризнание документов юридически значимыми |
| ФЗ № 152 «О персональных данных» | Обработка и защита данных пациентов и врачей | Штрафы до 100 тыс. руб. и приостановка лицензии |
| ФЗ № 149 «Об информации» | Организация обмена данными | Блокировка каналов передачи |
Согласно требованиям, все технические средства, на которых работает МИС и хранятся медицинские данные, должны физически находиться на территории РФ. Облачные сервисы с серверами за рубежом недопустимы. Проверьте это в договоре с компанией вашей МИС.
Техническая готовность: совместимость, шифрование и подписи
Даже законопослушная МИС может оказаться технически не готовой к интеграции. ЕГИСЗ – это не просто «папка для файлов», а сложная система с жесткими протоколами обмена. Проверка технического слоя требует внимания к деталям.
Чек-лист технического аудита
- совместимость форматов. МИС должна генерировать СЭМД строго по стандартам Минздрава. Проверьте, поддерживает ли система версии справочников (классификаторы МКБ, номенклатура медуслуг);
- защищенный канал. Передача данных возможна только через каналы с криптографической защитой (типа VipNet, Континент-АП). Обычный HTTPS не подходит;
- квалифицированная электронная подпись (КЭП). У каждого врача, формирующего документы, и у организации в целом должна быть КЭП, выданная аккредитованным удостоверяющим центром;
- сетевые адреса. В МИС должны быть корректно прописаны адреса веб-сервисов шлюза ЕГИСЗ (тестовый и продуктивный контуры).
Многие клиники проходят тестовую отправку данных, но забывают переключить МИС с тестового контура на продуктивный после получения разрешения. В результате реальные данные пациентов не доходят до ЕГИСЗ, хотя система показывает «успешную отправку». Включите этот пункт в финальную приемку интеграции.
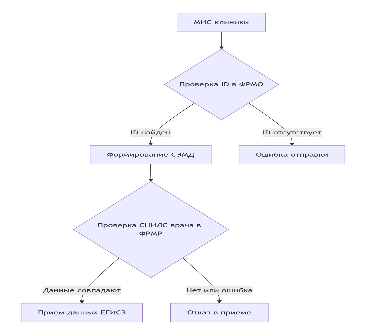
Регистрационная база: ФРМО, ФРМР и их актуальность
Интеграция невозможна, если ваша клиника и ее сотрудники не зарегистрированы в федеральных реестрах. Это базовая точка входа: без идентификаторов из реестров шлюз ЕГИСЗ просто отклонит пакет данных.

Что проверять в реестрах:
- ФРМО (реестр медорганизаций): все подразделения, лицензии, виды деятельности, оборудование внесены без ошибок в наименованиях;
- ФРМР (реестр медработников): СНИЛС, должность, сертификаты каждого сотрудника совпадают с данными в МИС до буквы;
- своевременность обновлений. При увольнении сотрудника или покупке нового томографа данные нужно обновить в реестре в течение 5 рабочих дней.
Даже один сотрудник с неверно написанным СНИЛС или фамилией в ФРМР может заблокировать отправку всех документов, подписанных его КЭП. Периодически (раз в квартал) выгружайте из ФРМР список своих врачей и сверяйте с кадровыми документами.
в 2026 году
Контроль качества данных: аудит и логика СЭМД
Самая частая причина отказов ЕГИСЗ ошибки в содержании самих документов, а не в настройках соединения. Система автоматически проверяет логику и полноту данных. Проверить это вручную невозможно без специальных инструментов.
Типичные ошибки при формировании СЭМД:
- логические нестыковки: дата выдачи направления позже даты самого приема. Диагноз из будущего периода;
- пустые обязательные поля: например, отсутствие серии и номера полиса ОМС в случае, если услуга оплачивается фондом;
- неверные коды МКБ: использование устаревшей версии классификатора;
- ошибка идентичности: пациент с одинаковым СНИЛС, но разными фамилиями в разных картах.
Рекомендуемая процедура проверки:
| Этап | Действие | Ответственный |
| Внутренний аудит | Выборочная сверка 10-20 СЭМД из МИС с бумажными оригиналами (или сканами) | Врачебная комиссия |
| Техническая проверка | Запуск режима «отладки» на шлюзе ЕГИСЗ (без реальной отправки) для выявления ошибок структуры | IT-специалист клиники |
| Контроль исправлений | Создание журнала ошибок: дата, ID документа, код ошибки ЕГИСЗ, дата исправления и повторной отправки | Администратор МИС |
Важно запомнить правило: система не должна «замалчивать» ошибки. Настройте МИС так, чтобы при отказе ЕГИСЗ документ получал статус «Ошибка», а ответственный сотрудник получал уведомление. Автоматическая отправка «в никуда» без обратной связи прямой путь к штрафу.
Процессы и персонал: обучение и ответственность
Даже идеальная с технической точки зрения интеграция рухнет, если врачи и администраторы не понимают, как работать с новой связкой «МИС ЕГИСЗ». Люди самое слабое звено, и проверка их готовности часто игнорируется.
Минимальные компетенции сотрудников:
- врач / медсестра: умение проверить, ушел ли подписанный документ в ЕГИСЗ, и увидеть статус «Доставлено»;
- кадровик: навык точного внесения данных в ФРМР и своевременного закрытия личных карточек уволенных сотрудников;
- администратор МИС: понимание логов ошибок шлюза и процедуры повторной отправки документов без потери данных.
Обучение должно быть задокументировано. Проведите внутренний экзамен или издание приказа о допуске к работе с ЕГИСЗ. Это защитит клинику при проверке: вы сможете доказать, что дали персоналу все необходимые инструкции.
Главный вывод для руководителя: штрафы и отказы возникают не из-за «плохой ЕГИСЗ», а из-за отсутствия внутреннего контроля на этапе формирования СЭМД и устаревших данных о сотрудниках. Внедрите регулярную проверку (раз в месяц проверяйте ошибки и актуальность реестров) и риски сведутся к минимуму.
получите место в льготной группе